NDD Print Digital Shift
O Digital Shift tem como objetivo facilitar a entrada e a organização de documentos e definir permissões aos usuários e/ou grupo de usuários que poderão acessar os fluxos. Também é possível configurar as propriedades de digitalização (qualidade, tamanho do papel, orientação, entre outros) para cada fluxo. Isso garantirá que o arquivo digitalizado estará sempre de acordo com as propriedades exigidas em cada processo.
Os usuários poderão criar formulários em tela e utilizar os dados preenchidos diretamente na impressora para organizar o arquivo digitalizado, personalizando o nome do arquivo e/ou onde ele será guardado.
O Digital Shift poderá ser integrado com softwares de ERP e ECM, através da geração de um arquivo XML.

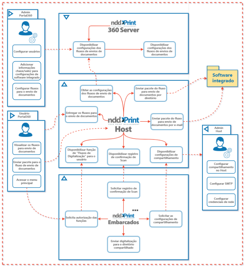
funcionamento do Digital Shift